Kein Suchtreffer gefunden Dokumentation Forum
Business Phone System IVR Best Practices

Business Phone System IVR Best Practices

Interactive Voice Response - a how to Guide to IVR best practices

In order to understand IVR (Interactive Voice Response) best practices, it is first important to understand what IVRs actually are and what their intended purposes within business and call centre environments are. It is also necessary to understand why they are so important and how they affect your corporate image.

So what are they? Simply put, IVRs are automated systems that enable your callers to perform tasks over the phone through the use of either voice responsive or key pad menus. The aim of an IVR is to help customers get the answers they require or complete routine tasks, such as reservations or bill payments as simply, quickly and painlessly as possible.

All sounds good so far doesn’t it, but there’s a problem. IVRs are complex things, especially if they are not designed correctly. Should an IVR be poorly designed, then it can have a massive negative impact on your corporate image.

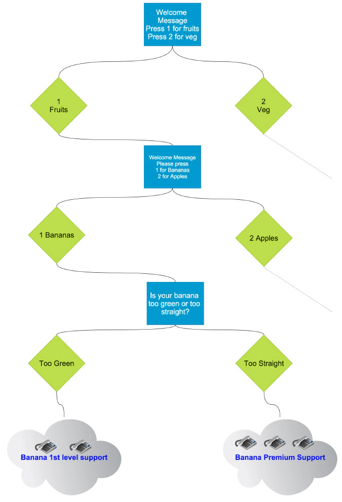
Example IVR Fruit & Veg Merchants

Research shows that poorly implemented or badly designed IVRs can and do have catastrophic affects on a business’ revenues, such as that conducted by Purdue University which found that up to 63 % of customers stop using a company’s products after bad experiences. Remember IVRs are the first point of contact, so you better make yours good or be prepared to lose your customers to your competition.

We were recently contacted by telecom [research organization] Software Advice, who having read our blog, asked us whether we would like to write a review of a recent survey they conducted, analysing the IVRs of 50 customer service orientated Fortune 500 companies. We of course were more than happy to lend our views to the topic. So what does their report say? Well its pretty thorough and has plenty of pointers which are explained with detailed expert analysis. So I will try to highlight the main points.

How many options?

The statistics from the survey show that 82% of the companies reviewed, limit the number of options in the top menu to 5 options or less, with 20% only having one option. As a rule of thumb, we would suggest 3 options. We came to this conclusion as most business models, have 3 business departments that interact with customers; Sales, Customer Service and Support (technical, logistical etc). Which means, the majority of incoming calls, will need to be directed to one of these 3 departments. When using more than 5 options, you run the risk of losing your customer or needing a “to repeat these options” option, which can be very annoying. A good tactic here could be to use “More” or “Next” options if you cannot limit the number of options because you have so many products etc. This will help your callers remember the options and not overload them with options at the same time.

When to allow your callers to “zero out”

This is a tough question as it varies according to your industry and business model. The report provides a very effective. Lets say that your business is the Ritz Hotel, you will want your customers to speak with an agent almost as soon as possible, so one top level menu to define the nature of the call but also giving the caller the option to speak to a member of staff may be just right for you.. On the other hand, if you are a Travel Lodge hotel, offering cost effective accommodation to business people, then perhaps more sub menus would be appropriate. Having asked around our office, the general consensus is for 1 top level menu with between 2 or 3 sub menus to help define the call before providing the press “0 to speak to a member of our team” option.

Although there was a little disagreement with Software Advice’s findings, concerning when to allow callers to “Zero Out” as some pointed out that some studies have shown that approximately one third of callers will always “zero out” and they argue surely it is better to have the customer on the phone than risk them hanging up. It’s a valid arguement, that needs consideration and the answer will more than likely depend on your business model and the industry you operate it.

Question Styles

Never lose sight of the fact that your options are in fact questions, designed to help your customers reach their objective. Therefore, it is important to use open ended questions as opposed to yes no questions. Another aspect to consider here is what your customer objective may actually be. For example, if your company operates within the telecommunications or financial industries, then quite likely you will require account numbers etc to be able to help your customers further. So ask for this information within the first menu, before frustrating your customer. Also bear in mind that, if you want a customer to effectively serve themselves, i.e. make a registration, pay a bill etc, then your IVR should be set up in a way that allows your customer to do exactly this within the first 2 menus, before they get impatient. This can be clearly seen in the survey results where 94% of the companies surveyed had their self service options within the top 2 menus.

IVR Structures and self service options

Greetings - How long is too long?

Without fail, your IVR will include a welcome message of some sort, introducing your company. While it is tempting to fill your callers ears with your latest promotions, innovations, awards etc - don’t. They called you because they want something specific from you, so you have already won the first stages in the sales cycle, there is no need to bore your callers with extra promotion. In other words keep it short and sweet. Our recommendation as for IVR best practices is that the time taken from the start of the greeting to the end of top level menu options should not exceed 30 seconds. In fact, of the companies surveyed the average greeting was 7.9 seconds and even those who had longer greetings kept them under 13 seconds.

IVR Average Greeting Length

Software Advice also found that the average lenght per menu option was 4 seconds, meaning callers did not have to wait too long before the option they actually required appeared, which is obviously a good measure in assisting customer satisfaction.

Voice Responsive?

We’ve all been on the phone using an IVR with “Voice Response” system. The best one I can think of personally was calling a cinema for film times and it asked for my location. I said Brighton, it gave me the film times for Newquay - which clearly is not much use. Most systems these days are pretty good at yes no and numbers but unless you want to shell out lots for a solution with advanced speech recognition features, then only use the basic yes no 1,2,3 “Voice Response” aspect of IVRs. That does not mean that voice response is ineffective, on the contary it is, but it is expensive and the less expensive tools are bug prone, which is obviously not good for customer service. So our recommendation would be to use both key pad and voice response, ensuring that the right way can always be found, which ties in nicely with the survey findings whereby 42% of the companies researched implemented both dial pad and voice response.

IVR Input Methods

Which Voice to Use?

Now we come to the question of which voice to use. Simply put, get a professionally recorded voice and not a computer generated voice. Listening to an actual human voice is much more comfortable for your callers. Now the choice is between male or female voices and research has shown that us humans prefer listening to female voices which is reflected by the fact that 74% of the companies surveryed implement a female voice in their IVR.

IVR Which Gender to Use

Utlimately, the choice is yours and will probably be defined by your target market demographics. Another thing to consider here is to use language that your target customers use in their everyday lives, as well as ensuring a clear accent is also used. Back in the day when I worked in London, our sales managers would always say people with Irish accents were more successful - whether that has anything to do with the accent or the fact that they had the famous Irish charm, sadly I can’t say - but choose an accent that is appropriate to your market.

Sources:

Wikipedia: Interactive Voice Response
TechTarget net.Workspace
BusinessZone
Wikipedia: Auto Attendant

If you would like more information regarding pascom and our Asterisk based pascom Software PBX, and to claim your 30-day free trial, please visit our Website